CGHS Dispensary Timings in Jaipur
All wellness centers work on all working days from 7:30 AM to 2 P.M.
Pathology Lab Timings
Sample Collection Time 7.30 a.m. to 11.00 a.m.
X-Ray timings from 7.30 a.m. to 1.00 p.m.
Registration closed at 1:45 PM.
It is mandatory that all emergency patients should be attended.
How to Get CGHS Card in Jaipur
One can get CGHS card in Jaipur from the office of the Additional Director. One can visit Additional Director Office on all working days from 11.00 a.m. to 4.00 p.m. There is lunch between 1.30 p.m. to 2.00 p.m.
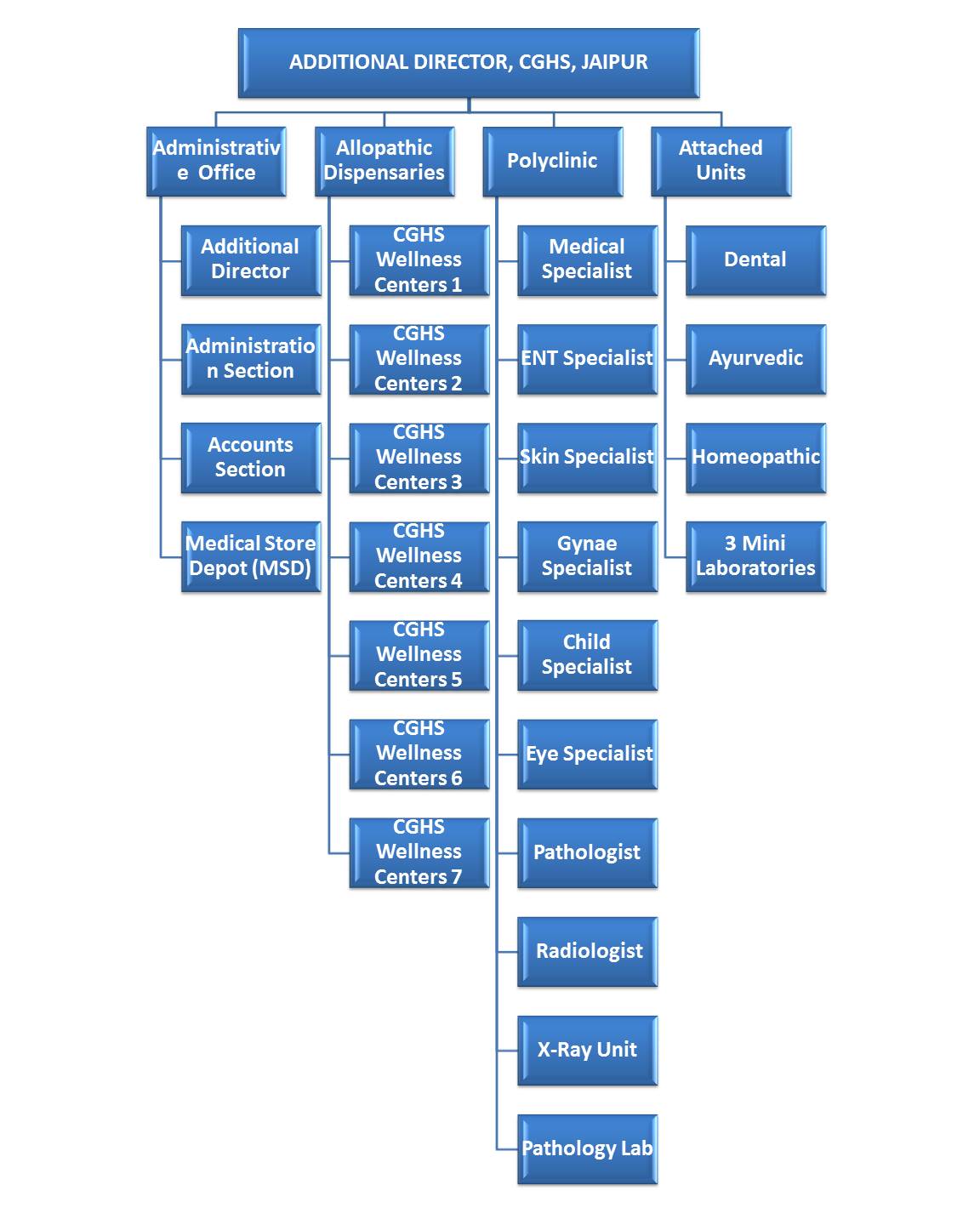
List of Central Government Health Scheme Wellness Centers in Jaipur
- Wellness Center No. 1 – 1st Floor, Chandan Mahal, Chaura Rasta, Jaipur. Telephone -2317086. CMO – Dr.Padma Sharma
- Wellness Center No. 2 – B-121, Janta Colony, Jaipur. Telephone 2614407. CMO – Dr.Meeta Bhasin
- Wellness Center No. 3 – Q.No.203, A.G.Colony, Bajaj Nagar, Jaipur. Telephone 2710836. CMO – Dr. Sarita Batheja
- Wellness Center No. 4 – D-143/A-2, Kaushalya Path, Basant Marg, Banipark, Jaipur. Telephone 2203130. CMO – Dr. A.K. Wadhwani
- Wellness Center No. 5 – Income Tax Colony, Jyoti Nagar, Jaipur. Telephone 2740748. CMO – Dr. A.S.Dhakar
- Wellness Center No. 6 – G.S.I. Colony, Malviya Nagar, Jaipur. Telephone 2755463. CMO – Dr. Umesh Kumar
- Wellness Center No. 7 -Custom and Central Excise Colony, Sector 7, Vidhyadhar Nagar, Jaipur. Telephone 2335850. CMO – Dr.Brij Mohan
- CGHS Polyclinic – Ground Floor, A.G.Colony, Bajaj Nagar, Jaipur. Telephone 2710021. Officer in Charge – Dr.Jaideep Dogra
CGHS Authorized Local Chemists in Jaipur
- M/s. Apollo Hospitals Enterprises Ltd., Unit Apollo Pharmacy, Shop No.57, Ramganj Bazar, Jaipur. Telephone No.2570741
- M/s. Apollo Hospitals Enterprises Ltd., Unit Apollo Pharmacy, Shop No.78, Jawahar Nagar Shopping Centre, Jawahar Nagar, Jaipur. Telephone No.2651564
- M/s. Apollo Hospitals Enterprises Ltd., Unit Apollo Pharmacy, Shop No.B-4, Janta Store, Bapu Nagar, Jaipur Telephone No.2719051
- M/s. Apollo Hospitals Enterprises Ltd., Unit Apollo Pharmacy, Shop No.H, Near Ram Mandir, Hawa Sadak, Jaipur. Telephone No.2211911
- M/s. Apollo Hospitals Enterprises Ltd., Unit Apollo Pharmacy, Shop No.14/85, Girdhar Marg, Near Reliance Fresh, Malviya Nagar, Jaipur. Telephone No.2554879
- M/s. Apollo Hospitals Enterprises Ltd., Unit Apollo Pharmacy, Shop No.SG-06, Royal Plaza, Vidhyadhar Nagar, Jaipur. Telephone No.2335623
Office of the Additional Director, Jaipur
Central Government Health Scheme, Jaipur
Kendriya Sadan Parisar,Block-B, Ground Floor, Sector-10, Vidhyadhar Nagar, Jaipur – 302039
Phone No.0141-2235110-117-119, Fax No.0141-2235156
Email: addCGHSjaipur@yahoo.in / addCGHSjaipur@gmail.com
Other CGHS Wellness Centers Locations!
Check CGHS Wellness Center Timings!
Check out CGHS Room Entitlement..


Displayed contact no. 01412710084 going out of service. Whether the displayed no. shown to befool beneficiaries ?
Which wellness center Number you actually Need
I have been issued Cremaffin plus 2 instead of three .Dr. Dogma sahab prescribed 3 Cremaffin plus but the counter issued me only two.
Sorry Dr. DOGRA AND NOT GOGMA
Dispensary no 2, Janta colony, Jaipur functions ridiculously. Staff is hostile towards patients, telephone is not functioning for last 2 days atleast. Harrases for costly medicines formalities. Pathetic state needs urgent improvement. Today on 3rd May 2023.
Will the dispensaries open on Monday, 22.1.2024?